Skip to main content
Homepage
Co je to Ramsomware?
Workflow rozhodování při útoku
Workflow pro bezpečnou práci s poštou
Kroky, které je třeba podniknout, pokud jste byli napadeni ransomwarem
Oznamovací povinnost
Úvodní stránka
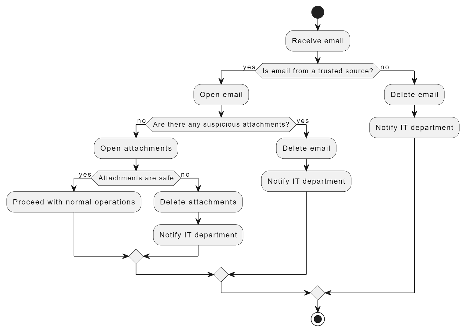
Workflow pro bezpečnou práci s poštou
Workflow pro
bezpečnou práci s Poštou
Zde například nabízím k náhledu Workflow, prevence při práci s poštou, kde při porušování těchto pravidel často dochází k napadění vnitropodnikévé sítě prostřednictvím Ramsomware útoku.